
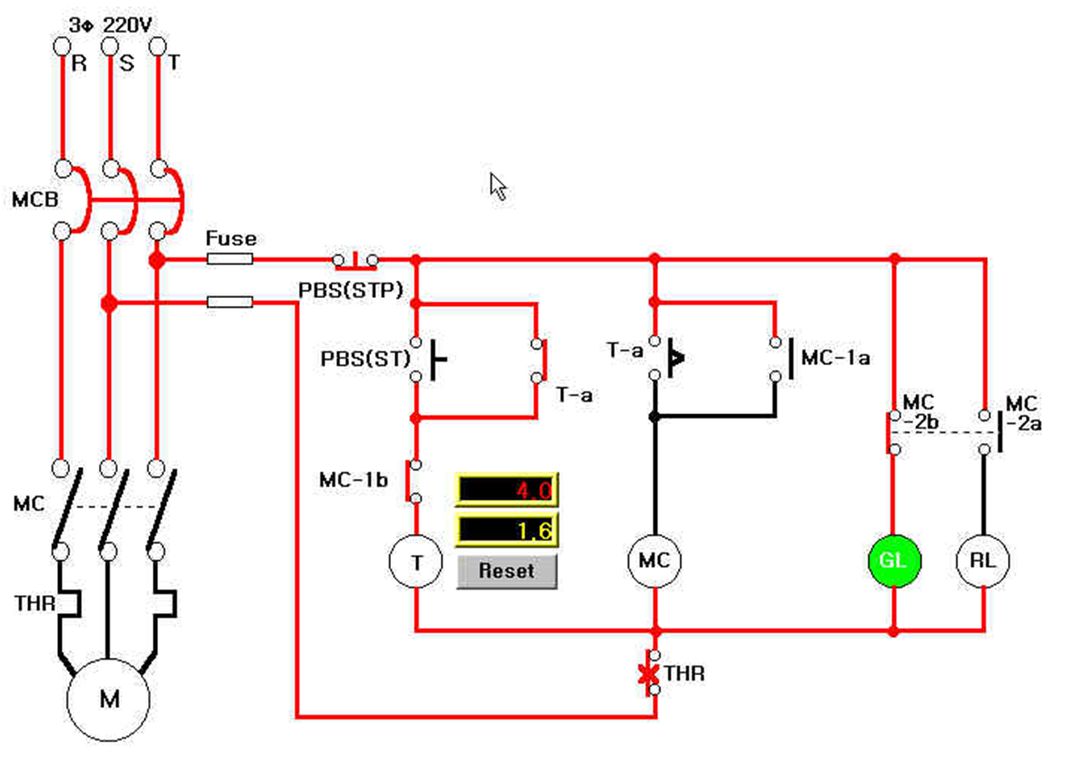
1. 전자접촉기(MC)를 이용한 자기유지회로

< Fig01. 전자접촉기를 이용한 자기유지회로 >
전자접촉기(Electro magnetic contactor)의 결선법과 동작원리의 설명
1) 기초지식
전자접촉기는 전자석의 동작에 의해 회로를 개폐시키며, 주접점, 보조접점, 전자Coil, 철심등과 열동형 과전류계전기(Thermal relay)등으로 구성되어 있으며, 주로 전력회로의 개폐에 사용된다. 자기유지회로에서는 전자접촉기를 이용한 a접점, b접점의 개념과 PBS(Push button switch)의 a,b접점의 개념등을 파악한다.
2) 동작설명
① 배선용차단기(MCCB)를 투입하고 전원표시등의 점등을 확인한다.
② PBS(ST)을 눌러서 전자접촉기의 전자코일이 여자되는 가를 확인하고, 전자접촉기 a접점의 동작(폐로)상태를 확인한다.
③ RL의 점등과 동시에 전자접촉기의 주접점 3개가 폐로되어 유도전동기(IM)가 회전함을 확인한다.
④ PBS(STP)를 눌러서 전자접촉기의 전자코일이 소자됨을 확인하고, GL의 점등을 확인한다. 이때 유도전동기(IM)는 정지된다.
2. 전동기의 현장, 원방조작에 의한 운전제어

< Fig02. 전동기현장 원방제어회로 >
전동기의 현장, 원방(원격)조작에 의한 기동정지 제어회로의 시퀀스도를 읽고 전동기를 2개소 이상의 장소에서 조작할 수 있는 회로결선 방법의 설명
1) 기초지식
① 전동기의 현장, 원방제어회로는 벨트콘베어를 양단에서 기동, 정지하는 경우나 사이렌을 공장과 사무실의 양쪽에서 조작하는 경우등에 응용된다.
② 전동기를 3개소 이상에서 조작하고 싶은 경우는 기동버튼(A접점)을 모두 자기유지접점에 병렬로 접속하고, 정지버튼(B접점)을 모두 자기유지 접점에 직렬로 접속한다.
③ 전동기의 과부하등에 의한 과전류가 흐르면 열동과전류계전기(THR)가 동작하고, 자기유지회로의 정지버튼스위치를 누른 것과 같은 동작을 하므로 전동기가 정지한다.
④ 감전위험이 크므로 감전사고 방지에 특별히 주의한다.
2) 동작설명
① MCCB를 투입하면 전동기가 정지하고 있어도 전원이 인가 되어 있다는 표시로 표시등 GL1 및 GL2가 점등된다.
② 현장 기동회로의 PBS1(현)을 누르면 MC에 전류가 흘러 전자접촉기가 동작하면 GL1 및 GL2가 소등되고, RL1 및 RL2가 점등되며 전동기는 기동하여 회전한다.
③ 현장 정지회로의 PBS1(현)을 누르면 MC에 전류가 흐르지 못해 전자접촉기가 복귀하면 GL1 및 GL2가 점등되고, RL1 및 RL2가 소등되며 전동기는 정지하게 된다.
④ 원방기동회로의 PBS2(원)을 누르면 ②와 같이된다.
⑤ 원방정지회로의 PBS2(원)을 누르면 ③과 같이 된다.
⑥ THR을 수동조작하여 과부하에 의한 동작시험도 확인해 본다.
3. 전동기의 인칭운전 제어

< Fig03. 전동기의 인칭 운전제어 >
전동기의 인칭운전제어회로의 해석과 원리를 이해하고, 실제 결선을 통하여 운전방법의 설명
1) 기초지식
전동기의 기동, 정지 제어회로에서는 기동버튼(PBS(ST))을 누르면 전동기가 기동하고, 그후 기동버튼에서 손을 떼어도 자기유지회로에 의해 전자접촉기는 여자되어 전동기는 회전을 계속한다. 이것에 반해 인칭운전은버튼(P)을 누르고 있는 동안만 전동기가 회전하며, 인칭버튼에서 손을 떼면 전동기가 정지하는 제어를 전동기의 인칭(inching)운전 이라고 한다.
이 인칭운전은 흔히 조깅(Jogging,잠깐돌림)이라고도 하며, 기계의 짧은시간 운전을 하기위해 미소시간의 조작을 일회 또는 여러번 되풀이하여 운전정지 하는것을 말하고 선반의 중심내기, 펌프회전 방향의 확인등에 사용되고 있다.
2) 동작설명
① MCCB를 투입하고 전원표시등 GL의 점등을 확인한다.
② 인칭버튼스위치(PBS-1, PBS-2)를 누르면 표시등 RL이 점등됨과 동시에 MC의 주접점이 폐로 되어 전동기는 회전을 하게 되고, 인칭버튼스위치에서 손을 떼면 표시등 RL이 소등되고, GL이 점등되며, 전동기는 정지하게 된다.
③ 전동기를 연속운전을 할때는 PBS(ST)를 누르면 표시등 RL이 점등되고, 전동기는 회전을 한다. 이때 PBS(ST)에서 손을 떼어도 MC의 보조접점(MC-a)에 의해 MC가 자기유지되고 전동기는 계속 회전을 하게 된다.
④ PBS(STP)를 누르면 표시등 RL이 소등되고 전동기는 정지하게 된다. 이때 PBS(STP)에서 손을 떼어도 MC가 소자되어 전동기는 정지상태가 된다.
4. 전동기의 정·역운전회로(스위치 접점이용)

< Fig04. 전동기의 정·역운전 회로 >
전동기의 정역운전에 대한 개념의 운전방식의 설명
1) 기초지식
전동기의 정역운전회로로서 정회전운전에서 역회전운전으로 바로(정지용 PBS를 사용않음) 전환시킬수 있는 회로로써, 긴급정지등에도 이용될 수 있는 회로이다.
2) 동작설명
① 전동기 정회전운전시 PB(F)를 눌러서 MC(F)의 여자됨과 RL의 점등 및 M의 역회전을 확인한다.
② 전동기 역회전운전시 PB(R)을 눌러서 MC(R)의 여자됨과 GL의 점등 및 M의 역회전을 확인한다.
5. 부저의 일정시간 취명회로

< Fig05. 부저의 일정시간 취명 회로 >
타이머에 의한 시간제어의 기본회로중 하나인 일정시간 동작회로를 사용한 부저 취명회로 결선방법의 설명
1) 기초지식
① 타이머란 입력신호를 받고나서 설정시간 경과후에 회로를 개폐하는 계전기를 말한다. 동작원리에 따라 분류하면 모터식, 전자식, 열동식 등이 있다.
② 한시동작 접점
- a접점 : 동작을 할 때 시간지연이 있고 닫는 접점을 말한다.
- b접점 : 복귀할 때 시간지연이 있고 닫는 접점을 말한다.
2) 동작설명
① 기동버튼 스위치 PBS의 폐로에 의한 입력신호를 준다.
② 전자접촉기의 코일 MC 및 타이머(T)가 여자되어 부저(BZ)가 울리면서 RL이 점등된다.
③ 타이머의 설정시간 t[sec]이 경과하면 한시동작 b접점(T-b)이 동작하여 MC의 전원을 개로하여 MC의 코일이 소자되어 MC의 a접점이 열리게 되므로 부저의 취명이 멈추고, MC의 b접점에 의해 GL이 점등한다.
6. 전동기의 지연동작회로

< Fig06. 전동기의 지연동작 회로 >
유도전동기의 지연동작 운전방법의 설명
1) 동작설명
① PBS(ST)를 누르면 타이머(T)가 동작하고, 설정시간 t[sec]후에 T-a가 닫히고 MC가 자기유지된다. 동시에 RL이 점등되고, 유도전동기도 기동됨을 확인한다.
② PBS(STP)를 누르면 MC가 소자되고, 유도전동기도 정지되며, GL이 점등되는지를 확인한다.
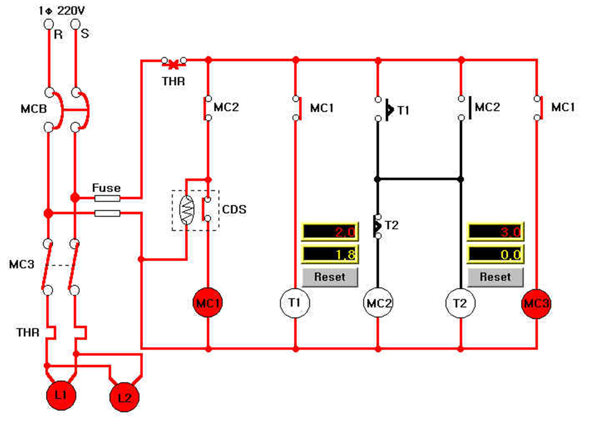
7. 전등의 자동점멸 제어회로

< Fig07. 전등의 자동점멸제어 회로 >
전자접촉기, 타이머, CDS스위치 등을 이용하여 효과적인 전등의 자동점멸제어 회로를 구성하고, 각종 계전기의 결선방법의 설명
1) 기초지식
CDS스위치는 빛의 강도에 따라 자동적으로 개폐하는 계전기이며, 가로등의 자동점멸에도 이용된다.
2) 동작설명
① 결선을 확인점검후 MCCB를 투입한다.
② T1의 시간을 10~20[sec]로 설정한다.
③ T2의 설정시간을 5~10[sec]로 조정한다.
④ 몇차례 전등의 자동점멸이 이루어진후 램프의 광원에 의해 CDS스위치가 동작되는가를 확인한다.
| 전기기초 교육자료 (0) | 2024.03.04 |
|---|---|
| 전기회로기초(옴의법칙/와트의법칙) (0) | 2024.03.01 |
| 스타-델타(Y-△) 기동 운전방법 / EOCR의 설명 (0) | 2024.02.28 |
| 시퀀스 제어(Sequence controll) - 인터록회로 / 자기유지회로 등 (0) | 2024.02.27 |
| 시퀀스 제어기기(Sequence control device) - 타이머 / 전자개폐기 / 열동형과부하계전기 등 (0) | 2024.02.26 |