
1. 화재감지기가 무극성으로 설계되는 이유?
화재감지기(특히 일반형·자동화재탐지설비용 감지기)가 무극성(Non-polarity) 으로 설계되는 이유는 다음과 같이 정리할 수 있습니다.
1) 시공 오류 방지 및 신뢰성 향상
화재감지기는 현장에서 대량 설치되고, 배선 작업이 빈번하게 이루어집니다.
극성이 있는 경우(+/− 구분)
· 배선 결선 오류 발생 가능성 증가
· 역결선 시 감지기 미동작 또는 오작동
· 점검 시 불필요한 트러블 증가
무극성 설계는 어느 쪽으로 연결해도 정상 동작하므로, 시공 품질 편차를 줄이고 전체 설비의 신뢰성을 높입니다.
2) 2선식 회로 구조와의 궁합
일반적인 자동화재탐지설비는 2선식(전원 + 신호 겸용) 회로를 사용합니다.
· 평상시: 수신기 → 감지기에 미소전류 공급
· 화재 시: 감지기 내부 저항 변화 또는 접점 동작 → 전류 변화
· 수신기에서 이를 감지하여 화재 판단
이 구조에서는 전류의 크기 변화가 핵심이지, 전류의 방향(극성)은 중요하지 않습니다. 따라서 무극성 설계가 논리적으로 적합합니다.
3) 내부 회로의 정류 및 보호 설계
무극성 감지기 내부에는 보통 다음과 같은 회로가 포함됩니다.
· 브리지 다이오드(정류회로) → 입력 극성이 바뀌어도 내부 회로에는 항상 동일한 극성 전압 인가
· 과전압·역전압 보호 소자
이로 인해 외부 배선 극성과 무관하게 안정적인 동작이 가능합니다.
2. 화재감지기의 감시회로 설명
화재감지기는 화재감시회로의 (-)측을 스위칭해주는 자동센서의 역할을 합니다.

< Fig01. 일반 직류부하의 (-)스위칭 >

< Fig02. 수신기 화재감시회로의 (-)스위칭 >
직류전원은(-), (+)의 극성이 있고 직류전원을 사용하는 직류부하 역시(-), (+)의 극성이 있으며 부하전류는 전원의 (+)에서 (-)로 흐릅니다. 직류부하의 인가된 직류전원의 극성이 반대가 되면 전류는 흐르지 못합니다.

< Fig03. 직류전원과 직류부하의 극성이 일치되어 부하전류가 흘러 작동 >

< Fig04. 직류전원과 직류부하의 극성이 불일치되어 작동불가 >
3. 다이오드(Diode)의 방향성
다이오드는 P(양)-N(음) 반도체로서 전류의 흐름에 방향성이 있어서 애노드(A)에서 캐소드(K)쪽으로만 전류가 흐르고 반대일 경우 흐르지 못합니다.

< Fig05. 일반 직류부하의 (-)스위칭 >

< Fig06. 일반 직류부하의 (-)스위칭 >
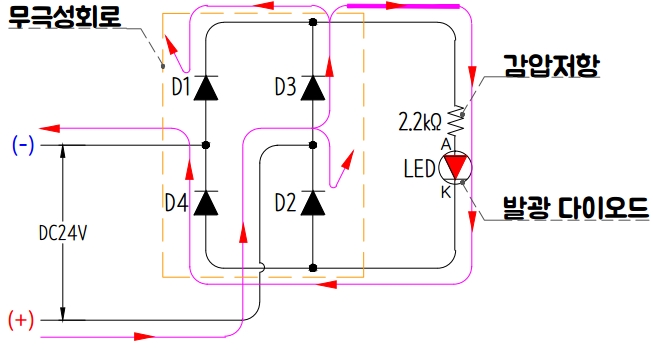
4. 다이오드(Diode)의 방향성을 이용한 무극성 회로
극성이 있는 직류부하에, 전원의 극성이 일치하지 않아도 일정한 방향으로 전류를 흐를 수 있게 해주는 무극성(브릿지)회로가 있는데 다이오드 4개로 구성됩니다.
· 수동발신기함 위치표시등
· 시각경보기
· 화재감지기 등

< Fig07. 무극성 회로의 상단에 전원(+)가 인가될 때 >

< Fig08. 무극성 회로의 하단에 전원(+)가 인가될 때 >
5. 화재감지기 내부의 스위칭회로
화재감지기는 무극성회로이어야 하고, 화재를 감지하여 동작시 자체적으로 자기유지가 되어야 하고, 동작된 상태를 표시해줘야 합니다.
수신기 화재감시회로의 (-)측을 스위칭하는 감지기가 화재에 의해 동작하였을 때 전류의 흐름은 다음과 같습니다.
수신기 전원(+)24V → 감시회로(+) → 감시회로 내부 → 감시회로(-) → 감지기 1번 단자 → 감지기 내부회로 → 감지기 2번 단자 → 수신기 공통(-)로 됩니다.

< Fig09. 수신기 화재감시회로의 (-) 스위칭 >
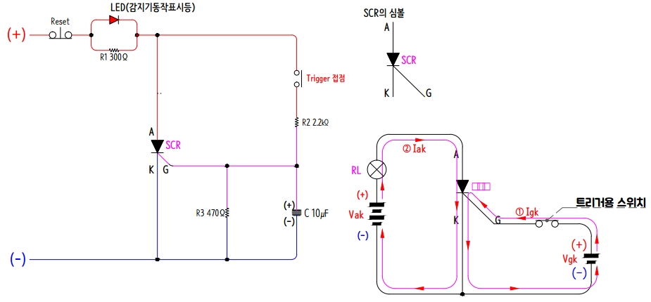
6. SCR 스위칭회로 동작설명
화재감지기는 특수반도체 SCR(silicon controlled rectifier ; 실리콘제어정류기)의 특성을 이용한 자동화재감지 센서입니다. 차동식스포트형 열감지기 내부회로를 예를 들어 SCR의 특성을 살펴보겠습니다.

< Fig10. SCR의 스위칭 회로 >
SCR은 PNP 3극 소자로서 Anode와 Gate는 양성(Positive)의 성질이 있고 Kathode는 음성(Negative)의 성질이 있습니다.
A-K간은 애노드에 (+), 캐소드에 (-)일때 순방향되어 전류가 흐를수 있습니다.
G-K같은 게이트에 (+), 캐소드에 (-)일때 순방향되어 전류가 흐를수 있습니다.
반대방향 즉, 역방향 전압일 때는 전류가 흐르지 못합니다.
단, A-K간은 순방향전압이라 하더라도 단독적인 전류가 흐를 수 없고 G-K간 순방향 전압되어 트리거 전류가 먼저 흐를 때 A-K간 전류가 흐릅니다. 일단 A-K간 전류가 흐르기 시작하면 G-K간 트리거 전류가 흐르지 않아도 A-K간의 전류는 계속 흐릅니다.
이를 SCR A-K간의 자기유지 특성이라고 합니다. 자기 유지된 SCR A-K간의 전류를 멈추게 하려면 Vak를 0V로 하거나 역방향 전압을 인가해야 합니다.


< Fig11. 차동식스포트형 감지기 내부의 SCR스위칭 회로 >
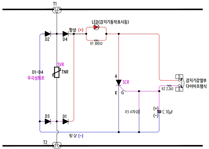
위는 감지기 내부의 회로도인데, 4개의 다이오드에 의한 무극성회로와 SCR의 트리거에 의한 스위칭회로를 포함하고 있습니다.
감지기 자체에서 오동작했을 경우 자체적으로 자기유지가 되므로 화재복구를 시키려면 감지기 몸체를 베이스에서 분리하면 자기유지가 풀립니다. 또는 감지기와 수신기 둘 다 모두 자기유지된 상태이므로 둘 모두를 동시 복구하려면 수신기에서 복구 스위치를 눌러 전원을 리셋합니다. 감지기를 베이스에서 분리하는 것은 감지기 내부 회로의 전원을 차단하여 감지기만을 복구하는 것이고, 수신기에서 복구스위치를 누르는 것은 동작된 감지기와 수신기 화재감시회로의 전원을 동시에 차단하여 전체 화재를복구하는 것입니다.
수신기에서 복구스위치를 눌러 전원을 리셋 했는데도 감지기 회로가 복구가 되지 않는다면 수신기에서 해당 회로선을 단자대측으로부터 분리한 다음 다시 복구스위치를 누릅니다. 이때 복구가 된다면 감지기 불량이나 선로의 합선이 의심되며, 선로를 분리한 상태에서 복구가 되지 않는다면 수신기 해당 회로의 불량입니다.
| NFSC / NFPC / NFTC 개요 (0) | 2026.01.30 |
|---|---|
| 비상용승강기와 피난용승강기의 설치기준 (0) | 2026.01.09 |
| 화재감지기의 종류 및 선정방법 (1) | 2025.12.18 |
| 위험물의 운송방법 (0) | 2025.04.17 |
| 위험물의 적재방법 기준 및 위험물의 품명, 수량 등 표시 (0) | 2025.04.16 |