
1. 릴레이 제어반의 문제점
- 실 배선이 필요하여 회로구성이 복잡함
- 릴레이 접점의 접촉 신뢰성이 취약함
- 제어의 내용 변경 시 불가능하거나, 매우 어려움
- 제어내용의 수정, 보완이 어려움.
- 제어장치가 대형화됨

이와 같은 문제점을 해결하기 위해 GM사에서 개발 요청(’69) à Modicon, Allen-Bradley 등 개발
PLC 가격의 하향화에 따라 산업전반에 걸쳐 사용되고 있음
2. GM사의 새로운 제어장치의 10가지 조건
① 프로그램 작성 및 변경이 용이하여 현장에서도 쉽게 동작 시퀀스를 작성, 변경할 수 있을 것
② 점검 및 보수가 용이하고 부품은 플러그인(Plug-in)방식을 기본으로 할 것
③ Unit은 릴레이 제어반 보다 신뢰성이 높을 것
④ Unit은 릴레이 제어반 보다 소형일 것
⑤ Unit은 상위 컴퓨터와 데이터 전송이 가능 할 것
⑥ Unit은 릴레이 제어 반이나 무 접점 제어반 보다 가격면에서 유리 할 것
⑦ 전 입력은 교류 115V를 표준으로 할 것
⑧ 전 출력은 교류 115V, 2A를 공급할 수 있을 것
⑨ 전체 시스템의 변경을 최소화 하면서 확장이 가능할 것
⑩ Unit은 4000 Word 까지 확장 가능한 프로그램 메모리를 가지고 있을 것
기존에 사용하던 제어 반 내의 릴레이, 타이머, 카운터 등의 기능을 반도체 소자 등으로 대체시켜, 기본적인 시퀀스 제어 기능에 연산 기능을 추가하여 프로그램 제어가 가능토록 한 제어 장치임.
5초 동안 한 개의 솔레노이드 밸브를 동작시키기 위해서는 스위치, 타이머, 솔레노이드 밸브만 있으면 되나, 10개의 솔레노이드 밸브를 5초 간격으로 동작 시키려면 ?
à 프로세스가 복잡하거나 규모가 큰 경우에는 PLC를 사용하는 것이 보다 효과적임

3. PLC 업체/종류

4. PLC의 특징
① 릴레이, 카운터, 타이머, 래치 릴레이 등의 기능을 프로그램으로 처리가능
② 데이터 처리가 용이함(논리, 산술, 비교연산 등)
③ 자가 진단 기능(이상처리 신호 출력)
④ 시퀀스 진행상황 및 내부 논리상태 모니터링 가능
⑤ 원거리 제어가 가능함
⑥ 프로그램의 저장 및 변경 등이 자유로움
⑦ 컴퓨터와의 정보 교환이 가능함
5. PLC사용시 장점
① 높은 경제성
- 반도체 소자를 이용한 소형, 모듈화 등
② 기획(설계, 관리) 의 우수성
- 설계의 용이성, 부품 배치 간략화, 시운전 및 관리의 용이성
③ 고 신뢰성
- 무접점 회로
④ 보수의 용이성
- 동작 표시 기능, 자기진단 기능, 모니터링 기능 등
⑤ 납기의 단축
- 부품수배 기간 단축, 배선 작업의 간소화 등
⑥ 제어내용의 보존성 향상
- 프로그램 보존의 용이성
6. PLC기술의 진화
① ‘60년대 : GM의 제안에 따른 최초의 PLC등장(MODICON)
② ‘70년대 : Microprocessor의 결점 보완, 대형 PLC등장, 통신 기술 등장(Modbus), Remote I/O
③ ‘80년대 : 소형화, Software화, Network화
④ ‘90년대 : IEC1131-3 등장, PLC의 PC화, PC의 PLC화
⑤ Y2K년대 : PLC의 초소형화, 다기능화, 표준 Network화 Software 통일화…

7. PLC의 하드웨어 구조


1) 중앙 처리 장치 (Central Processing Unit - CPU)
- PLC의 두뇌 역할을 하는 부분으로, 프로그램을 실행하고 입력 및 출력을 처리하는 핵심 컴포넌트입니다.
2) 메모리 (Memory)
- PLC는 프로그램 및 데이터를 저장하기 위한 메모리를 가지고 있습니다. 프로그램 메모리에는 사용자가 작성한 제어 로직이 저장되며, 데이터 메모리에는 프로그램 실행 중에 생성되는 임시 데이터가 저장됩니다.
3) 입력 모듈 (Input Modules)
- 외부에서 PLC로 들어오는 신호를 감지하고 처리하는 모듈입니다. 센서, 스위치, 압력 트랜스듀서 등과 같은 입력 장치와 연결되어 외부 환경의 상태를 감지합니다.
4) 출력 모듈 (Output Modules)
- PLC에서 외부로 나가는 제어 신호를 생성하는 모듈입니다. 이 모듈은 다양한 출력 장치와 연결되어 모터, 밸브, 펌프 등을 제어합니다.
5) 통신 포트 (Communication Ports)
- 다른 PLC나 상위 수준의 컴퓨터 시스템과 통신하기 위한 포트가 포함되어 있습니다. 이를 통해 데이터를 주고받아 다양한 시스템과의 연동이 가능합니다.
6) 전원 공급 장치 (Power Supply)
- PLC는 안정적으로 작동하기 위해 전원이 필요하며, 전원 공급 장치는 PLC에 필요한 전력을 제공합니다.
7) 프로그래밍 포트 (Programming Port)
- PLC에 새로운 프로그램을 업로드하거나 수정하기 위한 프로그래밍 포트가 있습니다.
8. PLC의 Network 구성

9. PLC와 릴레이 비교
① 배선
릴레이 : 실제 배선 – Hard wired 로직
PLC : 실제배선이 없음 - Soft wired 로직 (입,출력기기는 실제 배선이 필요함 )
② 제어 처리 방법
릴레이 : 병렬처리 (전기적 신호에 의한 동시처리 )
PLC : 직렬처리 (한 순간에 한 개의 처리만 함 )
③ 사용 접점
릴레이 : 실제 접점 수에 국한
PLC : 제한 없음 (단, 소프트웨어 용량에 의한 제한)
④ 접점 및 코일의 위치
릴레이 : 임의 위치도 가능
PLC : 접점은 코일 다음에 위치할 수 없다. 기타 접점위치에 대한 제한이 있음에 유의
※ 프로그래밍 언어의 종류
① 니모닉 ( Mnemonic Diagram)
② 래더 다이어그램(Ladder Diagram)
③ SFC(Sequential Function Chart)
④ 기타 : IL, FBD,베이직 언어 등
10. PLC 응용 분야
1) 공해방지
- 가축의 폐수관리 시스템, 폐기물 소각로, 정화조 시스템
2) 물류 산업
- 적당한 생산량과 공급량을 조절하기 위한 자동창고 시스템(디지털 입출력이 많이 사용되며 대차 이동 시에는 고속카운터, 위치제어 모듈을 사용하여 정확한 제어를 하는 경우도 있음 )
3) 상하수도
- 물을 사용하여 소비자가 사용하기까지의 전 과정에 PLC를 적용할 수 있음.
(취수장의 펌프 및 관 등의 압력을 유지하는 등 모터와 물의 양을 제어하여 정수장에 보내어지면 정수장에서는 부하물질 제거 및 약품 투입을 하여 물의 양과 투입되는 약품간에는 PID제어를 통하여 일정한 농도의 약품을 투입하게 됨.
정수된 물은 배수지의 모터 구동으로 각 가정에 분배되며 사용된 물은 다시 폐수장에서 약품투입과 침전을 통하여 제어함)
4) 섬유화공
- 원료 혼합장치, 제사. 직조, 염색라인 등에 적용됨.
(화학 반응을 정확히 하기 위하여 온도를 제어하는 모듈과 반응을 정확히 하기 위하여 일정한 데이터 값을 유지할 수 있는 PID 기능을 주로 사용함. 미적분 모듈을 사용하여 온도 및 화학 반응속도를 제어할 수 있음. 특히, 섬유의 경우에는 실의 감는 강도를 조절하기 위하여 Tension제어를 하는 경우가 많으며 Analog 모듈 및 위치제어 모듈 등을 사용하여 일정한 실을 장력으로 실감기함)
5) 식료산업
- 식품 및 음료 생산 자동화 라인, 단위 공정별 생산 라인, 컨베이어 시스템 원료 혼합장치, 원료 검사장치, 원료 가공장치, 포장 등 (제품의 생산에는 온도 및 중량 등을 제어하는 경우가 많으며 Analog 입.출력 모듈이 많이 사용됨. 적정 온도에 발효한 제품을 생산, 포장하여 출하 시까지 시간 제어용으로도 많이 사용됨)
6) 자동차 산업
- 일반적으로 차체,PRESS,도장,조립,의장 공장으로 구성되며 각 공장 내 PLC는 설비제어,대차 및 CONVEYOR CONTROL, JIG 제어, ROBOT, INTERLOCK처리, 생산서열지시 등의 용도로 활용됨. 주로 사용되는 MODULE은 DIGITAL I/O 와 각종 통신 및 NETWORK 모듈이며 ANALOG 및 POSITION MODULE은 LINE 특성상 사용빈도가 적음. 최근들어 CIM 및 MONITORING SYSTEM 요구가 증가함에 따라 NETWORK관련 기능이 PLC성능을 좌우하는 가장 중요한 요소로 부각되고 있음. 특히 REMOTE
I/O등을 활용한 FIELD NETWORK화의 추세가 두드러짐.
7) 제철.제강
각 공정별 전기 및 자동화 설비에 적용됨. 쇠를 녹이는 공정에서 강판, 강관 또는 강선으로 만드는 공정에 많이 사용되며 정확한 Size에 의한 생산과 온도 유지가 매우 중요함. 정확한 Size의 제어를 위하여 Position 모듈을 사용하며, 강관의 두께 조절(두께 측정기)을 위해서도 사용이 됨. 제철라인, 제강라인, 절단기, 압연라인 등에 적용됨. 기타 제지분야, 정유분야 등
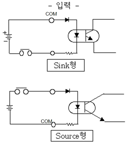
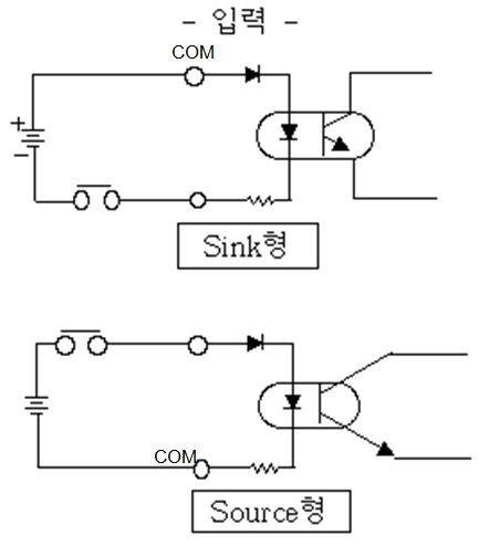
11. 입력모듈 검토사항


○ 입력전원 : AC, DC12V, 24V, 정격전류 : 3-10mA
○ 절연유무 : 포토커플러, 입력접점 수 : 8, 16, 32, 64점
○ 증설의 필요성, 입력기기와의 접속방식, 입력모듈의 종류 : AC, DC입력
12. 출력모듈 검토사항


출력기기의 종류와 출력 신호
- 솔레노이드 밸브, 파워컨덕터, 릴레이 코일, 벨, 부저, 모터구동용 전자접촉기 등
- 유량밸브, AC, DC 드라이버, 아날로그 미터계, 온도, 유량 조절계 등
신호 변환부 : 릴레이, 트랜지스터, 트라이액 등
출력접점 수 : 8, 16, 32, 64점
구동용량 : TR출력 – 0.1~0.5A, 트라이액 - 1~2A, 릴레이 접점출력 – 2~5A 등
13. 출력모듈의 종류와 회로
|
출력신호
|
개폐소자
|
|
|
접 점
|
무접점(반도체)
|
|
|
교 류 용
|
릴레이 출력 모듈
|
트라이액 출력 모듈
|
|
직 류 용
|
릴레이 출력 모듈
|
트랜지스터 출력 모듈
|
① 릴레이 : 교류/직류에 모두 사용 가능
- 전기적, 기계적 수명에 한계가 있음. 접촉 불량 주의
② 트라이액 : 교류 부하용 무접점 출력
- 수명이 길고, 고밀도의 동작에 적합
③ 트랜지스터 : 직류 부하용 무접점 출력
- 수명이 길고, 고밀도의 동작에 적합
14. 입·출력기기의 접속방식

< DC 입력 회로 >

< TR출력회로 >
15. PLC기기의 기종선정 방법

| 콘센트 타이머(Concent Timer)의 사용방법 (0) | 2024.03.14 |
|---|---|
| PLC(Programable Logic Controller)의 기본명령 / PC와 PLC간의 시리얼 통신 (0) | 2024.03.13 |
| 외선공사(가공배전) - 지선공사방법 및 자재종류 (0) | 2024.03.11 |
| 멀티미터기(Multimeters)의 측정방법 (0) | 2024.03.07 |
| 계전기의 스위치의 종류 - 광전스위치, 리미트스위치, 푸쉬버튼스위치, 셀럭터 스위치 등 (2) | 2024.03.06 |