
1. 변조와 측파대의 개요
방송국에서 음악이나 음성 또는 영상을 마이크로폰과 카메라로 음성(영상) 전류로 바꾸어 이 전류를 고주파 전류에 실어서 전파로서 송신 안테나에서 보낸다. 고주파전류에 음성(영상)전류를 실어주는 것을 변조(Modulation)라 하며, 이 고주파전류를 반송파(Carrier)라 하고 음성(영상)전류를 변조신호라 한다.
고주파전류의 진폭을 음성(영상)전류의 진폭에 따라 변화시키는 방식으로 변조파는 공진회로의 성질에 의해 아래 그림의 변조파의 파형과 같이 된다.
2. 진폭변조(Amplitude Modulation)

< Fig01. 진폭변조회로 와 변조파형 >

이때 fs[㎐]의 신호파를 fc[㎐]의 반송파로 진폭변조했을 때 스팩트럼 선도는 그림(Fig02)과 같이 되어 있는데, 반송파 신호0 외에 fc+fs의 주파수와 fc-fs의 주파수가 생기게 되는데 이 주파수를(Side band)라 부르며 fc+fs 주파수를 상측파대라고 하며 fc-fs를 하측파대라고 한다.

< Fig02. 주파수 스펙트럼선도(Frequency Spectrum Diagram) >
★ 변 조 도
진폭 변조회로에서 변조 후의 파형이 그림(Fig03)과 같이 되었을 때, 그 변조의 정도를 변조도라고 하며 [m]을 약어로 사용한다. 변조도는 보통 m<1 이 되게 하고 있으며 m>1이 되면 과변조라고 하며 일시적으로 출력이 0이 된다.

< Fig03. 변조도 >
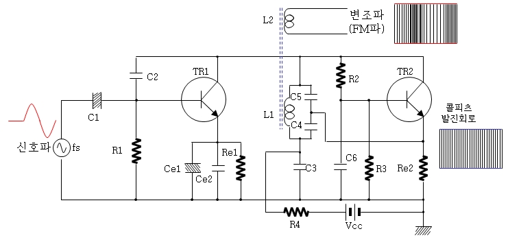
3. 주파수변조(Frequency Modulation)
변조신호에 따라 고주파 전류의 주파수를 변화 시키는 방식이다. 변조신호에 따라 주파수가 변화하는 것을 주파수 편이라고 하며, 주파수 변조도는 주파수편이가 최대 주파수편이에 달했을 때를 변조율을 100%로 하고 있다. 주파수 편이는 FM파가 변조되지 않았을 때의 주파수와 변조후의 주파수 차, 즉 반송파의 주파수의 변조 주파수 차를 말한다. 주파수 편이는 변조신호의 진폭이 클수록 커지고 작을수록 작아진다. 주파수 편이의 최대주파수를 최대 주파수편이 Δf라 하며, 현재 FM방송에서는 +75㎑로 규정하고 있다.

< Fig03. 주파수 변조회로와 변조파형 >
그림(Fig03)은 간단한 직접 주파수 변조를 한 예를 보인 것이다. 이 원리를 응용한 것으로는 FM 무선마이크로폰(wireless microphone) 등이 있다. 주파수 변조에서도 진폭변조와 마찬가지로 측파대(Side band)가 발생한다.
4. 펄스파 변조(Pulse Modulation)
펄스 변.복조 방법은 디지털 기술을 이용함으로써 복조 때 신호의 재생능력이 탁월하고, 반도체 제조 기술의 발달로 이 변조 장치의 IC화가 이루어지는 등 큰 장점이 있어, 통신에서 뿐만 아니라 콤팩트 디스크와 계측 제어 장치 등과 같은 분야에 매우 넓게 응용되고 있다. 또, 오늘날 그 실용화가 급격히 이루어지고 있는 디지털 통신기술의 기초가 되고 있다.
1) 펄스 진폭 변조(Pulse Amplitude Mod.)
그림(Fig04)과 같이 신호 레벨에 따라 펄스의 진폭을 변화시키는 것을 말한다.

< Fig04. 펄스 진폭 변조파형 >
2) 펄스 폭 변조(Pulse Width Mod.)
그림(Fig05)과 같이 신호 레벨에 따라 펄스폭을 변화시킨다.

< Fig05. 펄스 폭 변조파형 >
3) 펄스 수 변조(Pulse Numeric Mod.)
그림(Fig06)과 같이 신호 레벨에 따라서 펄스 수를 변화시킨다. 신호 레벨이 크면 펄스 수가 많아진다.

< Fig06. 펄스 수 변조파형 >
4) 펄스 부호 변조(Pulse Code Mod.)
신호 레벨에 따라 그림(Fig07)과 같이 펄스열의 유무를 변화 시킨다. 신호 레벨을 수 비트(bit)에서 16비트 정도까지의 2진 부호에 대응시킨다. 즉 각 표본화별로 그 신호레벨을 일정 비트를 가지는 2진 부호로 바꾸어 부호화한다.

< Fig07. 펄스 부호 변조파형 >
5) 펄스 위상 변조(Pulse Phase Mod.)
신호 레벨에 따라 펄스의 위상을 변화시킨다. 즉, 그림(Fig08 (b))과 같이 신호 레벨이 변화하는 데 따라 펄스의 위상이 변화한다.
6) 펄스 주파수 변조(Pulse Frequency Mod.)
신호 레벨에 따라 펄스의 주파수가 변화되는 것으로서, 그림(Fig08 (c))과 같이 신호 레벨이 크면 펄스 주기가 짧아지고 주파수가 높아진다.
7) 델타 변조(Δm)
신호 레벨을 일정한 계단파에 근사화시켜 그림(Fig08 (d))과 같이 레벨이 커져 갈 때에는 양의 펄스로 바꾸고, 작아져 갈 때에는 음의 펄스로 바꾼다.

< Fig08. 여러가지 펄스파의 변조파형 >
| CAPTAIN의 구성 / 데이터통신(Data Communication)의 구성 및 특징 (0) | 2023.02.16 |
|---|---|
| 정보통신망(Information Network System)의 분류 / 광통신 방식의 계통 구성 (0) | 2023.02.15 |
| 안테나(Antenna)의 개요 및 안테나의 종류 (2) | 2023.02.03 |
| 주파수대 전파가 퍼지는 모양 / 페이딩(Fading)의 설명 (0) | 2023.02.02 |
| 전파(Radio Wave)의 발생과 성질 / 전파의 파장과 속도 (0) | 2023.02.01 |