
1. 조명의 정의
물체를 보기 쉬운 밝은 상태와 시각적으로 안락한 분위기를 이루게 함으로써 알맞은 조명을 얻을 수 있다.
조명은 자연광이 주체가 된 주광조명과 인공광원이 주체가 된 인공조명으로 크게 불리할 수 있으며 그 조명의 실체는 조명설비의 에너지절약 바탕 위에 빛의 발생, 빛의 제어, 빛과 조명의 특성이 조화롭게 구성되어 있다고 하여야 하겠다.

< Fig01. 조명의 실체 >
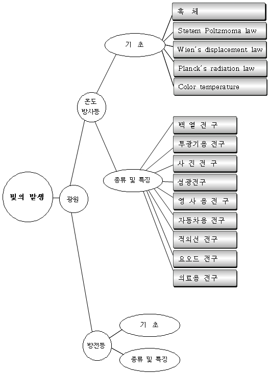
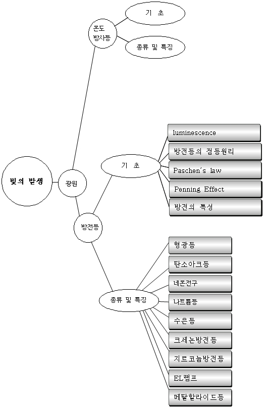
2. 빛의 발생
1) 온도방사 광원

2) 방전등 광원

3. 빛의 제어

4. 빛과 조명의 특성
1) 빛의 기초

2) 조명의 특성

※ 실리 및 장식 조명의 이해
|
좋은 조명의 요건
|
실리적 조명
|
장식적 조명
|
||
|
물체의 보임, 장시간의 작업에 피로를 적게 하는 목적
|
점
수 |
심리적 분야의 경우, 단시간의 작업, 오락
|
점
수 |
|
|
조 도
(충분히 밝음) |
필요한 밝음이 있으며
그 이상은 밝을수록 좋으나 경제 상의 한계가 있다. |
25
|
필요한 밝음이 있으며
그 이상은 다른것과 비교하여 상한이 있다. |
5
|
|
광속발산도분포
(밝음의 얼룩) |
밝음의 차가 없을수록 좋다.
주변 3:1, 작업면 1:5 |
25
|
계획에 따라 명암의 조도배분을 고려한다.
|
20
|
|
정 반 사
(눈부심) |
광원 직접에 의한 것이나 반사에 의한 것이 있어서는 안된다.
|
10
|
눈부심이 가장 사람의
눈을 끈다. |
0
|
|
그 림 자
(적당한 그늘) |
방해되는 그림자가 있으면 안 된다. 실체감은 조도비 3:1이 좋다.
|
10
|
입체감, 원근감 때문에 때로는 2:1 이든가 7:1, 그 이상도 사용된다.
|
0
|
|
분광분포
(광색, 방사열) |
표준주광이 좋고, 열, 자외선이 없는 곳이 좋다.
|
5
|
심리적으로 난색, 한색, 색의 미화의 색광이 이용된다.
|
5
|
|
심리적 효과
(기분) |
맑은 날의 옥외의 감각이 좋다.
|
5
|
목적에 따라 다른 감각이 필요하다.
|
20
|
|
미적 효과
(등기구의 배치, 기구의장) |
간단한 것으로, 간단한 기하도형 배열이 좋다.
|
10
|
계획된 미의 배치, 조합이 필요하다.
|
40
|
|
경 제
(효율적인 경제설 계와 보수비 검토) |
1[W]당의 광속이 많을 것.
|
10
|
광속, 조도의 수치의 대소보다도 효과의 달성도를 고려한다.
|
10
|
|
완전한 설계에
대한 총점수 |
|
100
|
|
100
|
5. 조명 설비의 에너지 절감
① 조명의 에너지 절감 방법
② 고효율 광원 및 안전기
③ 고효율 조명기구
④ 에너지 절감 조명제어
| 배선용 차단기(MCCB) 선정 방법 (0) | 2024.06.27 |
|---|---|
| 조명의 용어정리 / 조명의 설계(Illumination design) (0) | 2024.06.26 |
| 광원의 선택법 (Method Of Light Selection) (0) | 2024.06.24 |
| 조명계산 (Illumination Calculation) 및 조도설계(Illumination Plan) (0) | 2024.06.21 |
| 조도기준(Illumination Criteria ; KSA 3011 : 1998) (4) | 2024.06.20 |